Le DISTRIBUTEur #1

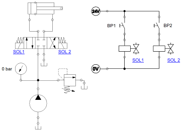
Soit le montage suivant :

Quand le distributeur est au repos :

Le vérin est bloqué ou libre ?

Zone de Texte:

Que pouvez-vous dire sur la pression dans le circuit ?

Zone de Texte:

Quelle est la désignation de ce distributeur et son type de centre ?

Zone de Texte: