Le limiteur de pression #3

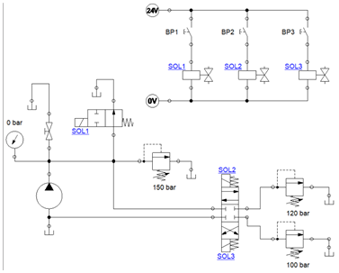
Soit le montage suivant :

Compléter le tableau suivant :

Conclure sur l’intérêt de ce montage :

Zone de Texte: