

|
Le DISTRIBUTEur #4 |
|
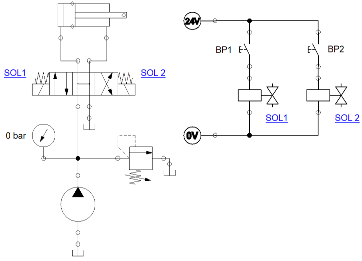
Soit le montage suivant : |
|
Quand le distributeur est au repos : |
|
Le vérin est bloqué ou libre ? |
|
Que pouvez-vous dire sur la pression dans le circuit ? |
|
Quelle est la désignation de ce distributeur et son type de centre ? |
|
Établir le schéma d’une installation comprenant : |
|
· 1 pompe · 1 manomètre · 1 limiteur de pression · 2 distributeurs 4/3 (centres à définir) à commandes électriques · 2 vérins double effet (en position repos, un vérin doit être bloqué et l’autre libre) |