Objectifs
Savoir lire un plan d'ensemble (d'une documentation technique par exemple)
Représenter une pièce en perspective et en 2D
Introduction
Le dessin technique est une représentation 2D d’un objet technique volumique, donc 3D. Cette représentation plane doit permettre au lecteur une représentation mentale volumique de l’objet considéré. Il indique les solutions constructives retenues pour réaliser les fonctions techniques et permet de comprendre le fonctionnement d’un mécanisme à partir de la description des formes, des dimensions et de l’agencement des pièces qui le constituent.
Organisation des dessins d'ensemble et de définition
Le cartouche
Définition : Le cartouche contient :
Le nom de la pièce ou du mécanisme
L’échelle, le format, et le symbole de disposition des vues
Le nom du dessinateur et la date
Un ensemble de données destinées à l’archivage du document
La nomenclature
Définition :
La nomenclature est liée à un dessin d’ensemble, elle dresse la liste complète de tous les éléments constitutifs du système dessiné. Chaque élément est répertorié, numéroté et tous les renseignements nécessaires le concernant sont indiqués.
Les vues
Définition : Projection orthogonale
La projection orthogonale consiste à projeter un modèle géométrique d’une pièce sur un plan orthogonal à la direction d’observation :
Avec les règles suivantes :
Trait continu épais pour les arêtes et contours visibles (0,5mm) :

Trait pointillé fin pour les arêtes et contours cachés (0,2mm) :

Trait mixte pour les axes de révolution et plan de symétrie (0,2 mm) :

Lorsque deux traits sont superposés, le trait continu reste le seul visible.
Les vues projetées sont nécessairement deux pour définir les caractéristiques géométriques d’un objet. Le nombre de vues devant être minimal afin d’aider la clarté du dessin, elles sont en général au maximum trois. La vue de face est celle qui propose la meilleure définition de la pièce. Il est possible de lui associer quelques vues supplémentaires pour effacer toute ambiguïté :
|
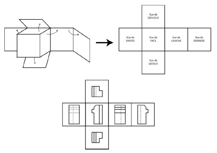
Définition : Représentation plane
La représentation plane d’une (de) pièce(s) consiste à définir les six projections orthogonales nécessaires à la description de la (des) pièce(s) considérée(s).
Cela revient à placer le modèle géométrique 3D de la pièce dans un cube. Cette représentation est alors projetée orthogonalement sur les six faces de ce cube. Il est ensuite déployé comme le montre les schémas ci-dessous. On obtient donc six vues : vue de face, de dessus, de dessous, de gauche, de droite et de derrière. Le choix de la vue de face est libre, mais on choisira généralement celle qui décrit au mieux la (les) pièce(s).
Il existe plusieurs conventions pour placer les vues en correspondance, nous retiendrons la convention européenne : la vue de dessus est placée sous la vue de face, la vue de droite, à gauche de la vue de face, etc.
A partir de la vue de face, la vue de gauche correspond donc à ce que l’on voit en regardant la face située à gauche, comme le montre la figure suivante :
Le raisonnement reste le même pour les autres vues.
Comme il est possible de le voir sur la figure ci-dessus, la vue de gauche se place à droite. De même, la vue de droite se place à gauche, la vue de dessous se place dessus et la vue de dessus se place dessous.
Définition : Les vues particulières
La perspective : elle donne des informations rapides sur les formes et l’organisation, elle ne permet pas de transmettre efficacement des données géométriques.
La vue éclatée : elle permet de faciliter l’identification, et l’emplacement des composants ainsi que des ordres d’assemblage pour l’atelier.







